開發者週報 #35 Apple Face Shield
Apple/iOS 開發者的一週大小事 2020/04/06-2020/04/12
13的話
本期開始試著在每個項目前面加個 emoji,希望能提升分類的識別度。
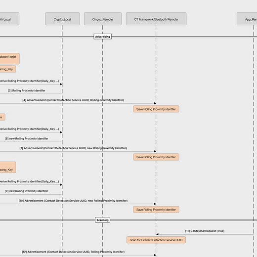
中文新聞稿:Apple 和 Google 合作開發新冠肺炎接觸史追蹤技術
是有隱私保護的實作方式,詳情參看技術文件。
考慮到 iOS 13 的 Find My 已有隱私保護下的協尋功能,可能採用類似機制。
這裡有篇分析地不錯的中文文章:筆記: COVID-19 Contact Tracing Technology—Ernest Chiang。
Assemble and adjust your Face Shield
這應該就是 Tim Cook 提到 Apple 設計、提供給醫療人員的面罩😷
🧑💻iOS HLS Cache 實踐方法探究之旅—ZhgChgLi
使用 AVPlayer 播放 m3u8 串流影音檔時如何做到邊播放邊 Cache 的功能
雖然還沒找到最佳解,但是我很欣賞他嘗試解決問題的方法,以及整理成文章的表達能力。
另外,推文的回覆引出了一些不錯的討論,可以點進去看:
里長也有回:
⌚️知名獨立開發者 David Smith 推出 Apple Watch 錶面自訂 App Watchsmith
David Smith 大概是在 watchOS 上鑽研最深的獨立開發者。最近他推出一個可以依照時間來顯示 complications(複雜功能)的 watch app。
基本上他的概念是自己重新製作了一大堆 complications,像是時間、活動、天氣、月相等等,好讓你可以在同一個錶面的「槽」在不同時間選擇顯示不同的 complication。
watchOS 本來不能依照條件自動更換 complication,但是因為全部做在一個 app 裡,才讓這件事成為可能。
這些都是超大工程,出於對他的敬意所以收錄到本週報。App 是免費下載、付費解鎖進階功能。
他甚至試著解決指針不要擋住畫面的方式(請見動畫)。
🕳Firebase Crashlytics 從 Fabric SDK 上傳 dSYM 其實會失敗
我這週剛好也在處理這件鳥事🤦
🔨Xcode 11 小技巧:開啟拼字檢查
🎙weak self podcast 32: 可能是第一個 @audreyt 的 podcast、Pair Programming、Apple 與 Google 合作
為什麼健保快易通 iOS App 的 Logo 扁掉了,怎麼修?AirPlay 不是只有鏡像模式,但大家都搞不清楚?13 分享 Pair Programming 經驗。Apple 與 Google 攜手合作。
🤣這不是鋼琴
以上就是本期的內容。歡迎轉寄或推薦給同事或開發者朋友。有問題或回饋請直接回覆即可。







